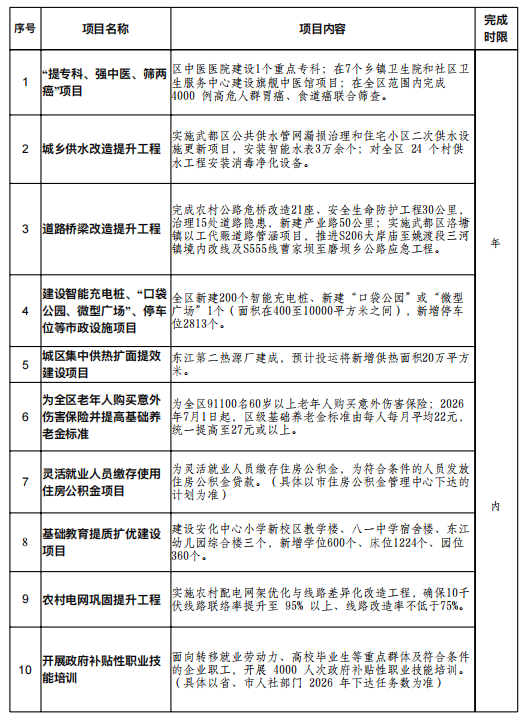
查看手机版 陇南市武都区第十七届人民代表大会第五次会议关于2026年武都区人民政府民生实事项目人大代表票决结果的公告 发布于 2026-01-20 编辑: 武都人大 内容 陇南市武都区第十七届人民代表大会第五次会议于2026年1月20日票决确定2026年陇南市武都区人民政府民生实事项目: 栏目 代表大会会议